令和7年度 第2回 研修会2025/12/21













令和7年度 第1回 研修会2025/08/24











令和7年度 乗務員教育計画

運輸安全マネジメントの取組(講習・研修会)
令和7年度 安全目標
(1)重大事故ゼロ、人身事故ゼロ、車内事故ゼロ
(2)シートベルト着用の周知徹底
(3)横断歩行者・自転車の安全確保
令和7年度 安全方針
(1)輸送の安全の確保を全てにおいて常に最優先します。
(2)常に関係法令・規則を理解し遵守します。
(3)輸送の安全性の向上に努め、チェックし常に見直し改善します。
株式会社 伊豆バス
代表取締役 一瀬英樹
運輸安全マネジメントの取組(講習・研修会・目標達成状況)
令和6年度 安全目標
(1)重大事故ゼロ、人身事故ゼロ、車内事故ゼロ
(2)シートベルト着用の周知徹底
(3)横断歩行者・自転車の安全確保
令和6年度 安全方針
(1)輸送の安全の確保を全てにおいて常に最優先します。
(2)常に関係法令・規則を理解し遵守します。
(3)輸送の安全性の向上に努め、チェックし常に見直し改善します。
株式会社 伊豆バス
代表取締役 一瀬英樹
□ 事故に関する統計
重大事故 目標0件/実績0件
人身事故 目標0件/実績0件
物損事故 目標0件/実績0件
令和7年3月31日 現在
令和7年3月31日 目標達成
□ 内部監査
松崎営業所 令和7年3月 実施
三島営業所 令和7年3月 実施
下田営業所 令和7年3月 実施
・内部監査報告:帳票類の管理適切です。法の順守適切です。
・料金改正、乗務員の運行労働条件等の順守と周知に社内外で継続。
令和6年度 第3回 研修会2025/03/20













令和6年度 第2回 研修会2025/01/11













令和6年度 第1回 研修会2024/08/13













運輸安全マネジメントの取組(講習・研修会)
令和6年度 安全目標
(1)重大事故ゼロ、人身事故ゼロ、車内事故ゼロ
(2)シートベルト着用の周知徹底
(3)横断歩行者・自転車の安全確保
令和6年度 安全方針
(1)輸送の安全の確保を全てにおいて常に最優先します。
(2)常に関係法令・規則を理解し遵守します。
(3)輸送の安全性の向上に努め、チェックし常に見直し改善します。
株式会社 伊豆バス
代表取締役 一瀬英樹
運輸安全マネジメントの取組(講習・研修会・目標達成状況)
令和5年度 安全目標
(1)重大事故ゼロ、人身事故ゼロ、車内事故ゼロ
(2)シートベルト着用の周知徹底
(3)横断歩行者・自転車の安全確保
令和5年度 安全方針
(1)輸送の安全の確保を全てにおいて常に最優先します。
(2)常に関係法令・規則を理解し遵守します。
(3)輸送の安全性の向上に努め、チェックし常に見直し改善します。
株式会社 伊豆バス
代表取締役 一瀬英樹
□ 事故に関する統計
重大事故 目標0件/実績0件
人身事故 目標0件/実績0件
物損事故 目標0件/実績0件
令和6年3月31日 現在
令和6年3月31日 目標達成
□ 内部監査
松崎営業所 令和6年3月 実施
三島営業所 令和6年3月 実施
下田営業所 令和6年3月 実施
・内部監査報告:帳票類の管理適切です。法の順守適切です。
・料金改正、乗務員の運行労働条件等の順守と周知に社内外で継続。
令和5年度 第3回 研修会2024/3/20











令和5年度 第2回 研修会2024/2/25













令和5年度 第1回 研修会2023/8/16











運輸安全マネジメントの取組(講習・研修会・目標達成状況)
令和4年度 安全目標
(1)重大事故ゼロ、人身事故ゼロ、車内事故ゼロ
(2)シートベルト着用の周知徹底
(3)横断歩行者・自転車の安全確保
令和4年度 安全方針
(1)輸送の安全の確保を全てにおいて常に最優先します。
(2)常に関係法令・規則を理解し遵守します。
(3)輸送の安全性の向上に努め、チェックし常に見直し改善します。
株式会社 伊豆バス
代表取締役 一瀬英樹
□ 事故に関する統計
重大事故 目標0件/実績0件
人身事故 目標0件/実績0件
物損事故 目標0件/実績0件
令和5年3月31日 現在
令和5年3月31日 目標達成
□ 内部監査
松崎営業所 令和5年3月 実施
三島営業所 令和5年3月 実施
下田営業所 令和5年3月 実施
・内部監査報告:帳票類の管理適切です。法の順守適切です。
・引き続き、新型コロナウイルス感染予防を強化していく。
令和4年度 第3回 研修会2023/3/21









令和4年度 第2回 研修会2023/01/08

















令和4年度 第1回 研修会2022/08/28

















運輸安全マネジメントの取組(講習・研修会・目標達成状況)
令和3年度 安全目標
(1)重大事故ゼロ、人身事故ゼロ、車内事故ゼロ
(2)シートベルト着用の周知徹底
(3)横断歩行者・自転車の安全確保
令和3年度 安全方針
(1)輸送の安全の確保を全てにおいて常に最優先します。
(2)常に関係法令・規則を理解し遵守します。
(3)輸送の安全性の向上に努め、チェックし常に見直し改善します。
株式会社 伊豆バス
代表取締役 一瀬英樹
□ 事故に関する統計
重大事故 目標0件/実績0件
人身事故 目標0件/実績0件
物損事故 目標0件/実績0件
令和4年3月31日 現在
令和4年3月31日 目標達成
□ 内部監査
松崎営業所 令和4年3月 実施
三島営業所 令和4年3月 実施
・内部監査報告:帳票類の管理適切です。法の順守適切です。
・引き続き、新型コロナウイルス感染予防を強化していく。
運輸安全マネジメントの取組
令和3年度 第3回 研修会2022/3/31















令和3年度 第2回 研修会2022/1/13

















令和3年度 第1回 研修会2021/8/29



















運輸安全マネジメントの取組(講習・研修会・目標達成状況)
令和2年度 安全目標
(1)重大事故ゼロ、人身事故ゼロ、車内事故ゼロ
(2)シートベルト着用の周知徹底
(3)横断歩行者・自転車の安全確保
令和2年度 安全方針
(1)輸送の安全の確保を全てにおいて常に最優先します。
(2)常に関係法令・規則を理解し遵守します。
(3)輸送の安全性の向上に努め、チェックし常に見直し改善します。
株式会社 伊豆バス
代表取締役 一瀬英樹
□ 事故に関する統計
重大事故 目標0件/実績0件
人身事故 目標0件/実績0件
物損事故 目標0件/実績0件
令和3年3月31日 現在
令和3年3月31日 目標達成
□ 内部監査
松崎営業所 令和3年3月4日 実施
三島営業所 令和3年3月31日 実施
・内部監査報告:帳票類の管理適切です。法の順守適切です。
・引き続き、新型コロナウイルス感染予防を強化していく。
運輸安全マネジメントの取組
令和2年度 第3回 研修会2021/2/11





















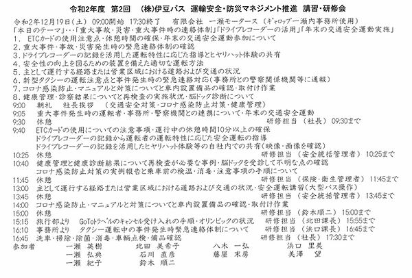
令和2年度 第2回 研修会2020/12/19























令和2年度 第1回 研修会2020/7/16





















